【建议收藏】你不可不知道的草鱼病害年规律!
发布日期:2021年08月20日 阅读量:
草鱼属鲤形目鲤科雅罗鱼亚科草鱼属。草鱼作为养殖产量最大的养殖鱼类,是我国老百姓的“当家鱼”。因其生长迅速,饲料来源广,是中国淡水养殖的四大家鱼之一。在我国广泛养殖,有着很好的养殖价值。草鱼从幼鱼体长5厘米起就开始吃草,体重250克以上的草鱼,每条每天的食草量可以达到125~180克。

但草鱼病害较多,尤其是池塘精养病害易发为甚,往往给养殖户造成巨大经济损失。为此我们收集了草鱼全年12月出现的各种养殖病害规律及防治办法。广大养殖户可以根据此年规律总结出各种鱼病发病时间提前做好预防工作,“预防为主,防治结合”,切实做好养殖池塘鱼病管理工作。

1、11月~2月期间,草鱼池塘正处于干塘卖鱼和苗种投放阶段,此阶段主要鱼病为水霉,多数由于拉网操作导致的机械损失而引起。
2、 3月~5月期间,水温逐渐升高,寄生虫和有害病菌开始繁殖和滋生,此阶段主要鱼病为车轮虫、指环虫和锚头蚤等引起的寄生虫病。如果防治不及时,鱼体体表或鳃部受伤,引发细菌感染,继而引发烂鳃、赤皮和出血等细菌性病。
3、 6月份,水温逐渐升高,草鱼摄食量增加,肝胆肠道负荷加大,肝胆肠道消化问题凸显,肝胆综合征和肠炎及绦虫病高发,并伴发出血病和爆发性败血病。
4、 7月~8月期间,水温逐渐升至最高值,草鱼摄食量较大,肝胆肠道负荷较大,加上此阶段池塘残饵粪便剧增,引起水体水质变差,肝胆综合征和肠炎常发。
5、9月~10月期间,水温逐渐降低,特别是白露时节,病毒性出血病开始流行;同时,此阶段是草鱼养殖促生长攻产量的最后环节,草鱼投喂量增加,肝胆肠道负荷加大,肝胆综合征和肠炎多发。
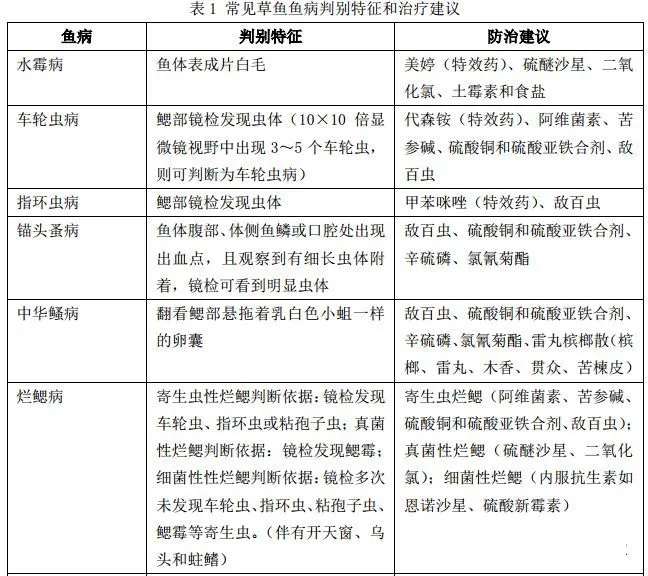
常见草鱼鱼病判别特征和治疗建议:




除此之外,天气的不稳定也会造成用药的不好安排。于是草鱼第二波大面积死鱼现象频发,当然天气不好确实是导致草鱼死鱼的一个诱因,查究原因,终归是草鱼体质太差(底子差),再加上连续多天阴雨天气、温差过大等外因,草鱼死得惨不忍睹是必然的。
首先必须要说的是草鱼很多疾病的缠身,其主因是代谢障碍综合症,然后才导致草鱼的一系列疾病如脱鳞、赤皮、烂鳃、扫把尾、V字尾、乌头乌背等,然后发病的草鱼靠边独游(离群索居)、游动迟缓、不再进食等。
当然不得不说的是给草鱼治病确实有难度,决不能轻视,而且耗时间,也要成本,给草鱼治病,我来说说我的看法和给出的方案,我们都知道从事养殖都是以“预防为主、治疗为辅”,但就目前很多养殖户的养殖观念,只要鱼不死就一切万事大吉,哪还搞什么保健预防啊。
对于此类情况,我们建议养殖户采取如下操作:
1.首先检测水质指标,如氨氮、亚盐、硫化氢、PH等,还要看水色的肥瘦程度,浑浊情况等等;
2.然后捞取新鲜的病鱼(要死不活、岸边独游的活鱼,鱼如果死久了就不好判断)查看病鱼体表情况,紧接着解剖查看内脏,剪开肠道查看是否有绦虫、线虫等寄生虫,剪鳃(剪鳃弓两头的鳃丝)镜检是否有车轮虫、指环虫、斜管虫等;
3.开启投饵机,查看鱼吃料情况,从而判断鱼的活跃度;
4.查看往后连续多天的天气情况;
5.记录最近几天每天死多少鱼。
水质这一块,首先解毒,然后再根据水质因子情况、肥瘦情况、浑浊情况等来针对性用药,总之要把水调好,把水调好也对鱼病的治愈大有裨益,在给鱼治病过程中,尽量少用甚至不用对鱼有刺激性的药,毕竟鱼在发病期间体质较差,当然在给鱼治病的过程中稳定天气攸关重要,不稳定的天气会加大给鱼治病的难度。
哪怕鱼病治愈后,还别先慌着万事大吉,后续的保健预防也要跟进(而且做过保健预防的水生动物哪怕发病死亡,也不会死很多,而且治疗的难度系数会小的多),毕竟养殖的确是“预防为主、治疗为辅”,这也确实是亘古不变的真理。





